Abstract
Background: In Zuma-1 study, approximately 40% of patients with refractory or relapsed large B cell lymphoma (LBCL) show durable response to Axi-cel. The identification of immunologic factors predictive of therapeutic efficacy and tumor escape is a critical area of investigation. The impact of CAR T cell activation on the native T cell repertoire and lymphoma specific immunity has not been elucidated.
Aim: We sought to determine the role of host immune activation in response to tumor-associated antigens and the impact of consequent epitope spreading on CAR-T mediated therapeutic efficacy. To this end, we performed longitudinal single cell immunoprofiling of peripheral blood samples from ZUMA-1 patients to capture immune cell subsets and T cell repertoire during axi-cel treatment.
Methods: Single cell immunoprofiling (expression + V(D)J sequencing) was performed on PBMC samples from ZUMA-1 patients (N=32), collected at leukapheresis, 4 weeks, and 6 months post CAR-T cell infusion, to examine potential markers associated with response and resistance. scRNA-seq was performed using 10x Genomics Chromium Next GEM Single Cell 5' Kit v1.1. Full-length paired α/β TCR and BCR libraries were obtained using the Chromium Single Cell V(D)J Enrichment, Human T Cell/B cell kits following manufacturer instructions, while γ/δ TCR libraries were generated using custom primers.
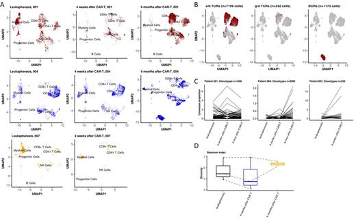
Results: Analysis has been completed on the pilot implementation comprising 3 patients. A total of 22,403 cells passed quality-check capturing 31 cellular populations (Figure 1a). In 2 of the 3 patients analyzed, CD8 T cells, after an initial decrease at 4 weeks post CAR T infusion, exhibited an increase at 6 months post CAR T infusion reaching higher levels than those observed prior to CAR T treatment. The third patient presented an increase of the CD8 T cell compartment at 4 weeks compared to pretreatment (Figure 1a). A similar trend was observed for CD4 T cell population, with an increase at 6 months post CAR-T to a level higher than prior to CAR T infusion (Figure 1a). On the contrary, the myeloid cell compartment depicted a gradual decrease from leukapheresis to 6 months post CAR T (Figure 1a). B cells were observed only in 1 of the 3 patients at 6 months (Figure 1a).
α/β TCR, γ/δ TCR and BCR clonotypes were identified and projected on the 2-dimensional embedding (Figure 1b). Full-length paired α/β TCR at single cell level showed that some of the most abundant clonotypes at baseline continued to be prominent in post CAR T timepoints (Figure 1c). An extensive expansion of new clonotypes was observed at 6 months after infusion. Moreover, in 2 of the 3 patients, we observed that T cell clonal diversity converged at 4 weeks, and diverged in one patient at 6 months post treatment (Figure 1d). The analysis of the remaining 29 patients (87 samples) is ongoing.
Conclusion: The application of single cell immunoprofiling on longitudinal samples from Axi-cel-treated LBCL patients successfully captured the changes in the cellular transcriptional landscape, cell proportions, and TCR/BCR space across the time axis in high resolution. It is anticipated that the full analysis of 32 patients can elucidate the transcriptional program in response to CAR T cell therapy.
Figure 1: (A) Two-dimensional uniform manifold approximation and projection (UMAP) of all cells passing QC (n=22,403), separated per patient and timepoint. (B) T and B cell receptor clonality at single cell resolution. T and B cells with one or more clones are colored. (C) α/β clonotype frequency per timepoint for each patient. (D) T Cell receptor Shannon diversity index per timepoint for the 3 profiled patients. Dashed lines connect the different timepoints from the same patient.
Stroopinsky: The Blackstone Group: Consultancy. Bot: Kite, a Gilead Company: Current Employment; Gilead Sciences: Consultancy, Current equity holder in publicly-traded company, Other: Travel support. Mattie: Kite: Current Employment. Chou: Kite Pharma: Current Employment. Rosenblatt: Karyopharm: Membership on an entity's Board of Directors or advisory committees; Parexel: Consultancy; Wolters Kluwer Health: Consultancy, Patents & Royalties; Bristol-Myers Squibb: Research Funding; Imaging Endpoints: Consultancy; Attivare Therapeutics: Consultancy. Avigan: Celgene: Membership on an entity's Board of Directors or advisory committees, Research Funding; Pharmacyclics: Research Funding; Kite Pharma: Consultancy, Research Funding; Juno: Membership on an entity's Board of Directors or advisory committees; Partner Tx: Membership on an entity's Board of Directors or advisory committees; Karyopharm: Membership on an entity's Board of Directors or advisory committees; Bristol-Myers Squibb: Membership on an entity's Board of Directors or advisory committees; Aviv MedTech Ltd: Membership on an entity's Board of Directors or advisory committees; Takeda: Membership on an entity's Board of Directors or advisory committees; Legend Biotech: Membership on an entity's Board of Directors or advisory committees; Chugai: Membership on an entity's Board of Directors or advisory committees; Janssen: Consultancy; Parexcel: Consultancy; Takeda: Consultancy; Sanofi: Consultancy.

This feature is available to Subscribers Only
Sign In or Create an Account Close Modal